TOC
Logback
Spring Boot 默认采用的日志框架就是 Logback; Logback 是 Log4j 创建者 Ceki Gülcü 创建的;下面介绍一下 Logback 的一些特性;
- 与 Log4j 相比更高的性能和更小的初始加载内存空间;
- Logback 经过了非常充分的测试;作者认为这就足以成为 Logback 的原因了
- Logback 很好的兼容了 slf4j, 并且通过 slf4j 开发者能够无需修改任何代码切换日志框架为 Log4j 或 j.u.l
- 文档更加充足且时常更新
- 不仅支持 XML 配置,0.9.22 版本后支持 Groovy 配置;而 Groovy 配置相较于 XML 配置更加直观、简单;
- 支持自动化读取配置
- 更优雅的处理 IO 异常导致的日志错误;当文件服务暂时性的不可用时,不需要重启应用,只要文件服务恢复,自动会将日志恢复回来;
- 自动移除过老的日志记录和自动压缩日志;
- Prudent mode(谨慎模式)尽管 Logback 运行在不同的 JVM 中也能够确保安全的写入同一个日志文件中;
- Lilith 类似 Log4j 中的 chainsaw 是日志访问查看器,但是 Lilith 的设计能够处理大量的日志数据
- 支持条件配置 if, then, else; 这样能够通过一个配置环境配置开发、测试、生产环境的配置;
- Filters, 有时候由于日志过多,我们会叫日志配置级别调的较高,当系统出现问题时,我们希望打印某方面的 debug 级别的日志而不想讲所有 debug 日志打印;此时可以使用 Filters 的使用;
- SiftingAppender 一个功能强大的 Appender, 能够通过指定参数拆分文件,如根据用户 seesion 拆分文件,为每一个用户记录一份日志文件
- 错误日志更加详细,能够打印出 jar 包的版本号
Logback 使用
Logback 配置文件默认查找规则如下:
- 查找类目录下的 logback-test.xml 文件;
- 如果不存在,查找类目录下的 logback.groovy 文件
- 如果不存在,查找类目录下的 logback.xml 文件;
- 如果不存在,默认使用 BasicConfigurator, 创建最小化配置;等价于如下配置
<configuration>
<appender name="STDOUT" class="ch.qos.logback.core.ConsoleAppender">
<encoder class="ch.qos.logback.classic.encoder.PatternLayoutEncoder">
<pattern>%d{HH:mm:ss.SSS} [%thread] %-5level %logger{36} - %msg%n </pattern>
</encoder>
</appender>
<root level="INFO">
<appender-ref ref="DEBUG" />
</root>
</configuration>
Configuration
configuration 有以下三个参数配置
- scan: true 表示定期扫描配置,刷新日志行为;false 表示不扫描;
- scanPeriod: 配置扫描周期;如 60 seconds;
- debug: true 表示打印 logback 自身信息;
示例如下
<configuration scan="true" scanPeriod="60 seconds" debug="false">
</configuration>
Appender
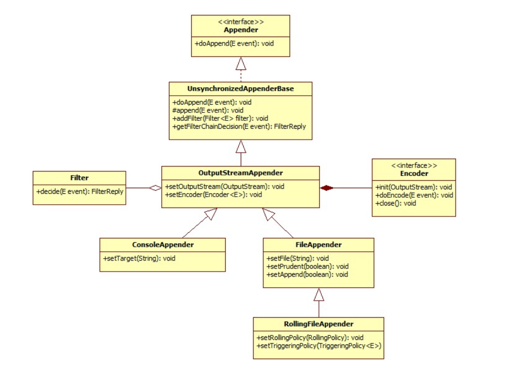
Appender 主要用于设置日志的输出目标对象,可以是 Console(控制台),文件,远程 Sorket 服务,数据库(Mysql, PostreSQL等),JMS,Unix Syslog 守护进程等;
Appender 继承关系如下图

ConsoleAppender
ConsoleAppender 将日志信息输出至控制台,有如下子节点配置
- encoder:格式化日志信息
- target: System.out (默认)或者 System.err
FileAppender
FileAppender 将日志信息输出至文件中,有如下子节点配置
- file:被写入的文件名,可以是绝对路径,也可以是相对路径;不建议使用相对路径
- append:true(默认) 表示向文件后添加日志信息;false 表示清空现存文件,重新写入;
- encoder:格式化日志信息
- prudent:是否安全的写入
RollingFileAppender
RollingFileAppender 滚动记录文件,先将日志记录到指定文件,当符合某个条件时,将日志记录到其他文件。有如下子节点配置
- file:被写入的文件名,可以是绝对路径,也可以是相对路径;不建议使用相对路径
- append:true(默认) 表示向文件后添加日志信息;false 表示清空现存文件,重新写入;
- encoder:格式化日志信息
- prudent:是否安全的写入
- rollingPolicy: 设置发生 rolling 的操作
- TimeBasedRollingPolicy
- SizeAndTimeBasedRollingPolicy
- FixedWindowRollingPolicy
- triggeringPolicy:设置如何触发 rolling 操作
- SizeBasedTriggeringPolicy
示例配置
<!-- TimeBasedRollingPolicy-->
<appender name="FILE" class="ch.qos.logback.core.rolling.RollingFileAppender">
<!-- Support multiple-JVM writing to the same log file -->
<prudent>true</prudent>
<rollingPolicy class="ch.qos.logback.core.rolling.TimeBasedRollingPolicy">
<fileNamePattern>logFile.%d{yyyy-MM-dd}.log</fileNamePattern>
<maxHistory>30</maxHistory>
<totalSizeCap>3GB</totalSizeCap>
</rollingPolicy>
<encoder>
<pattern>%-4relative [%thread] %-5level %logger{35} - %msg%n</pattern>
</encoder>
</appender>
<!-- Size and time based rolling policy-->
<appender name="ROLLING" class="ch.qos.logback.core.rolling.RollingFileAppender">
<file>mylog.txt</file>
<rollingPolicy class="ch.qos.logback.core.rolling.SizeAndTimeBasedRollingPolicy">
<!-- rollover daily -->
<fileNamePattern>mylog-%d{yyyy-MM-dd}.%i.txt</fileNamePattern>
<!-- each file should be at most 100MB, keep 60 days worth of history, but at most 20GB -->
<maxFileSize>100MB</maxFileSize>
<maxHistory>60</maxHistory>
<totalSizeCap>20GB</totalSizeCap>
</rollingPolicy>
<encoder>
<pattern>%msg%n</pattern>
</encoder>
</appender>
<!-- FixedWindowRollingPolicy-->
<appender name="FILE" class="ch.qos.logback.core.rolling.RollingFileAppender">
<file>test.log</file>
<rollingPolicy class="ch.qos.logback.core.rolling.FixedWindowRollingPolicy">
<fileNamePattern>tests.%i.log.zip</fileNamePattern>
<minIndex>1</minIndex>
<maxIndex>3</maxIndex>
</rollingPolicy>
<triggeringPolicy class="ch.qos.logback.core.rolling.SizeBasedTriggeringPolicy">
<maxFileSize>5MB</maxFileSize>
</triggeringPolicy>
<encoder>
<pattern>%-4relative [%thread] %-5level %logger{35} - %msg%n</pattern>
</encoder>
</appender>
Encoder vs Layout
Appender 内能够通过 encoder 和 layout 配置日志输出的格式;两者配置方式如下:
<appender name="Encoder" class="ch.qos.logback.core.ConsoleAppender">
<encoder class="ch.qos.logback.classic.encoder.PatternLayoutEncoder">
<pattern>%d{HH:mm:ss.SSS} [%thread] %-5level %logger{36} - %msg%n </pattern>
</encoder>
</appender>
<appender name="Encoder" class="ch.qos.logback.core.ConsoleAppender">
<layout class="ch.qos.logback.classic.PatternLayout">
<pattern>%d{HH:mm:ss.SSS} [%thread] %-5level %logger{36} - %msg%n</pattern>
</layout>
</appender>
encoder
encoder 功能是将一个 event 事件转换成一组 btye 数组,再将数据写入目标对象中;其是在 0.9.19之后的版本引进的,之后的版本 FileAppender及其子类都期望使用 encoder 而不使用 layout;
encoder 可配置标签
- immediateFlush 默认值为 true; 表示立即刷新日志至输出目标对象;这样即时项目没有正常关闭也能够记录到所有日志到磁盘中;如果设置为 false ,能够处理大概 5 倍的 logger 接入量,但是非正常关闭项目时可能丢失日志
- outputPatternAsHeader 默认值为 false; 如果为 true 则日志开头会打印 pattern 信息如:#logback.classic pattern: %d{HH:mm:ss.SSS} [%thread] %-5level %logger{36} - %msg%n
<appender name="FILE" class="ch.qos.logback.core.FileAppender">
<file>foo.log</file>
<encoder><!--默认就是PatternLayoutEncoder类-->
<pattern>%d{HH:mm:ss.SSS} [%thread] %-5level %logger{36} - %msg%n</pattern>
<!-- this quadruples logging throughput -->
<immediateFlush>false</immediateFlush> <outputPatternAsHeader>true</outputPatternAsHeader>
</encoder>
</appender>
注意不要在 logback 中使用相对路径配置日志文件路径
layout
layout 功能是将一个 event 事件转换成字符串,后通过 java.io.writer 将字符串写入目标对象中;
Logger
Logger 是日志的记录器,能够配置指定的应用 context,定义日志级别,指定 appender;Logger 之间存在父子关系,其中根 Logger 用 root 标签表示,如下配置中,3 的父 Logger 是 2,2 的父 Logger 是根 Logger 1;
<!-- 3-->
<logger name="com.pismery.basic.log" level="TRACE" additivity="true">
<appender-ref ref="STDOUT"/>
</logger>
<!-- 2-->
<logger name="com.pismery.basic" level="INFO" additivity="false">
<appender-ref ref="STDOUT"/>
</logger>
<!-- 1-->
<root level="ERROR">
<appender-ref ref="STDOUT"/>
</root>
参数解释
- name: 指定包路径下的使用此 Logger 配置;
- level: 指定日志级别;若子 Logger 没有设置,默认使用父 Logger 的 level;
- additivity: 指定是否将日志信息向父亲传递;注意传递的日志信息,打印级别按子 Logger 的;
完整的配置示例
<?xml version="1.0" encoding="UTF-8"?>
<configuration>
<!--
说明:
1、日志级别及文件
日志记录采用分级记录,级别与日志文件名相对应,不同级别的日志信息记录到不同的日志文件中
例如:error级别记录到log_error_xxx.log或log_error.log(该文件为当前记录的日志文件),而log_error_xxx.log为归档日志,
日志文件按日期记录,同一天内,若日志文件大小等于或大于2M,则按0、1、2...顺序分别命名
例如log-level-2013-12-21.0.log
其它级别的日志也是如此。
2、文件路径
若开发、测试用,在Eclipse中运行项目,则到Eclipse的安装路径查找logs文件夹,以相对路径../logs。
若部署到Tomcat下,则在Tomcat下的logs文件中
3、Appender
FILEERROR对应error级别,文件名以log-error-xxx.log形式命名
FILEWARN对应warn级别,文件名以log-warn-xxx.log形式命名
FILEINFO对应info级别,文件名以log-info-xxx.log形式命名
FILEDEBUG对应debug级别,文件名以log-debug-xxx.log形式命名
stdout将日志信息输出到控制上,为方便开发测试使用
-->
<contextName>SpringBootDemo</contextName>
<property name="LOG_PATH" value="D:\\JavaWebLogs" />
<!--设置系统日志目录-->
<property name="APPDIR" value="SpringBootDemo" />
<!-- 日志记录器,日期滚动记录 -->
<appender name="FILEERROR" class="ch.qos.logback.core.rolling.RollingFileAppender">
<!-- 正在记录的日志文件的路径及文件名 -->
<file>${LOG_PATH}/${APPDIR}/log_error.log</file>
<!-- 日志记录器的滚动策略,按日期,按大小记录 -->
<rollingPolicy class="ch.qos.logback.core.rolling.TimeBasedRollingPolicy">
<fileNamePattern>${LOG_PATH}/${APPDIR}/error/log-error-%d{yyyy-MM-dd}.%i.log</fileNamePattern>
<timeBasedFileNamingAndTriggeringPolicy class="ch.qos.logback.core.rolling.SizeAndTimeBasedFNATP">
<maxFileSize>2MB</maxFileSize>
</timeBasedFileNamingAndTriggeringPolicy>
</rollingPolicy>
<append>true</append>
<encoder class="ch.qos.logback.classic.encoder.PatternLayoutEncoder">
<pattern>===%d{yyyy-MM-dd HH:mm:ss.SSS} %-5level %logger Line:%-3L - %msg%n</pattern>
<charset>utf-8</charset>
</encoder>
<filter class="ch.qos.logback.classic.filter.LevelFilter">
<level>error</level>
<onMatch>ACCEPT</onMatch>
<onMismatch>DENY</onMismatch>
</filter>
</appender>
<!-- 日志记录器,日期滚动记录 -->
<appender name="FILEWARN" class="ch.qos.logback.core.rolling.RollingFileAppender">
<!-- 正在记录的日志文件的路径及文件名 -->
<file>${LOG_PATH}/${APPDIR}/log_warn.log</file>
<!-- 日志记录器的滚动策略,按日期,按大小记录 -->
<rollingPolicy class="ch.qos.logback.core.rolling.TimeBasedRollingPolicy">
<fileNamePattern>${LOG_PATH}/${APPDIR}/warn/log-warn-%d{yyyy-MM-dd}.%i.log</fileNamePattern>
<timeBasedFileNamingAndTriggeringPolicy class="ch.qos.logback.core.rolling.SizeAndTimeBasedFNATP">
<maxFileSize>2MB</maxFileSize>
</timeBasedFileNamingAndTriggeringPolicy>
</rollingPolicy>
<append>true</append>
<encoder class="ch.qos.logback.classic.encoder.PatternLayoutEncoder">
<pattern>===%d{yyyy-MM-dd HH:mm:ss.SSS} %-5level %logger Line:%-3L - %msg%n</pattern>
<charset>utf-8</charset>
</encoder>
<filter class="ch.qos.logback.classic.filter.LevelFilter">
<level>warn</level>
<onMatch>ACCEPT</onMatch>
<onMismatch>DENY</onMismatch>
</filter>
</appender>
<!-- 日志记录器,日期滚动记录 -->
<appender name="FILEINFO" class="ch.qos.logback.core.rolling.RollingFileAppender">
<!-- 正在记录的日志文件的路径及文件名 -->
<file>${LOG_PATH}/${APPDIR}/log_info.log</file>
<!-- 日志记录器的滚动策略,按日期,按大小记录 -->
<rollingPolicy class="ch.qos.logback.core.rolling.TimeBasedRollingPolicy">
<fileNamePattern>${LOG_PATH}/${APPDIR}/info/log-info-%d{yyyy-MM-dd}.%i.log</fileNamePattern>
<timeBasedFileNamingAndTriggeringPolicy class="ch.qos.logback.core.rolling.SizeAndTimeBasedFNATP">
<maxFileSize>2MB</maxFileSize>
</timeBasedFileNamingAndTriggeringPolicy>
</rollingPolicy>
<append>true</append>
<encoder class="ch.qos.logback.classic.encoder.PatternLayoutEncoder">
<pattern>===%d{yyyy-MM-dd HH:mm:ss.SSS} %-5level %logger Line:%-3L - %msg%n</pattern>
<charset>utf-8</charset>
</encoder>
<!-- 此日志文件只记录info级别的 -->
<filter class="ch.qos.logback.classic.filter.LevelFilter">
<level>info</level>
<onMatch>ACCEPT</onMatch>
<onMismatch>DENY</onMismatch>
</filter>
</appender>
<!-- 日志记录器,日期滚动记录 FILEINFO 写法2-->
<appender name="ROLLING" class="ch.qos.logback.core.rolling.RollingFileAppender">
<file>${LOG_PATH}/${APPDIR}/log_info.log</file>
<rollingPolicy class="ch.qos.logback.core.rolling.SizeAndTimeBasedRollingPolicy">
<!-- rollover daily -->
<fileNamePattern>${LOG_PATH}/${APPDIR}/info/log-info-%d{yyyy-MM-dd}.%i.log</fileNamePattern>
<!-- each file should be at most 100MB, keep 60 days worth of history, but at most 20GB -->
<maxFileSize>2MB</maxFileSize>
<maxHistory>60</maxHistory>
<totalSizeCap>20GB</totalSizeCap>
</rollingPolicy>
<encoder>
<pattern>===%d{yyyy-MM-dd HH:mm:ss.SSS} %-5level %logger Line:%-3L - %msg%n</pattern>
<charset>utf-8</charset>
</encoder>
<!-- 此日志文件只记录info级别的 -->
<filter class="ch.qos.logback.classic.filter.LevelFilter">
<level>info</level>
<onMatch>ACCEPT</onMatch>
<onMismatch>DENY</onMismatch>
</filter>
</appender>
<appender name="STDOUT" class="ch.qos.logback.core.ConsoleAppender">
<!--encoder 默认配置为PatternLayoutEncoder-->
<encoder>
<pattern>===%d{yyyy-MM-dd HH:mm:ss.SSS} %-5level %logger Line:%-3L - %msg%n</pattern>
<charset>utf-8</charset>
</encoder>
<!--此日志appender是为开发使用,只配置最底级别,控制台输出的日志级别是大于或等于此级别的日志信息-->
<filter class="ch.qos.logback.classic.filter.ThresholdFilter">
<level>debug</level>
</filter>
</appender>
<!--日志异步到数据库 -->
<appender name="DB" class="ch.qos.logback.classic.db.DBAppender">
<connectionSource class="ch.qos.logback.core.db.DriverManagerConnectionSource">
<!--连接池 -->
<dataSource class="com.mchange.v2.c3p0.ComboPooledDataSource">
<driverClass>com.mysql.jdbc.Driver</driverClass>
<url>jdbc:mysql://127.0.0.1:3306/databaseName</url>
<user>usrname</user>
<password>password</password>
</dataSource>
</connectionSource>
</appender>
<!-- show parameters for hibernate sql 专为 Hibernate 定制 -->
<logger name="org.hibernate.type.descriptor.sql.BasicBinder" level="TRACE" />
<logger name="org.hibernate.type.descriptor.sql.BasicExtractor" level="DEBUG" />
<logger name="org.hibernate.SQL" level="DEBUG" />
<logger name="org.hibernate.engine.QueryParameters" level="DEBUG" />
<logger name="org.hibernate.engine.query.HQLQueryPlan" level="DEBUG" />
<!--myibatis log configure-->
<logger name="com.apache.ibatis" level="TRACE"/>
<logger name="java.sql.Connection" level="DEBUG"/>
<logger name="java.sql.Statement" level="DEBUG"/>
<logger name="java.sql.PreparedStatement" level="DEBUG"/>
<!-- 生产环境下,将此级别配置为适合的级别,以免日志文件太多或影响程序性能 -->
<logger name="org.springframework" level="WARN" />
<logger name="org.hibernate" level="WARN" />
<root level="INFO">
<appender-ref ref="FILEERROR" />
<appender-ref ref="FILEWARN" />
<appender-ref ref="FILEINFO" />
<!-- 生产环境将请stdout,testfile去掉 -->
<appender-ref ref="STDOUT" />
</root>
</configuration>